跳到主要內容區塊
國立東華大學縱谷跨域書院學士學位學程
Menu
縱谷首頁
招生管道
申請入學
分發入學
特殊選才
計畫申請
花蓮學計畫
國科會大專生研究計劃
新生專區
學生系統
安心家長
English
本功能需使用支援JavaScript之瀏覽器才能正常操作
縱谷書院
回到首頁
認識縱谷
成立宗旨
發展方向
招生對象
畢業發展
學系成員
縱谷系所成員
生活輔導老師
行政助理
課程規劃
課程理念
課程法規
課程地圖
CDIO主題學程
聯繫我們
系辦公室位置
師生晤談
交通訊息
獎助學金
出國交換
未來學生
招生資訊
申請入學
分發入學
特殊選才
首頁
最新消息
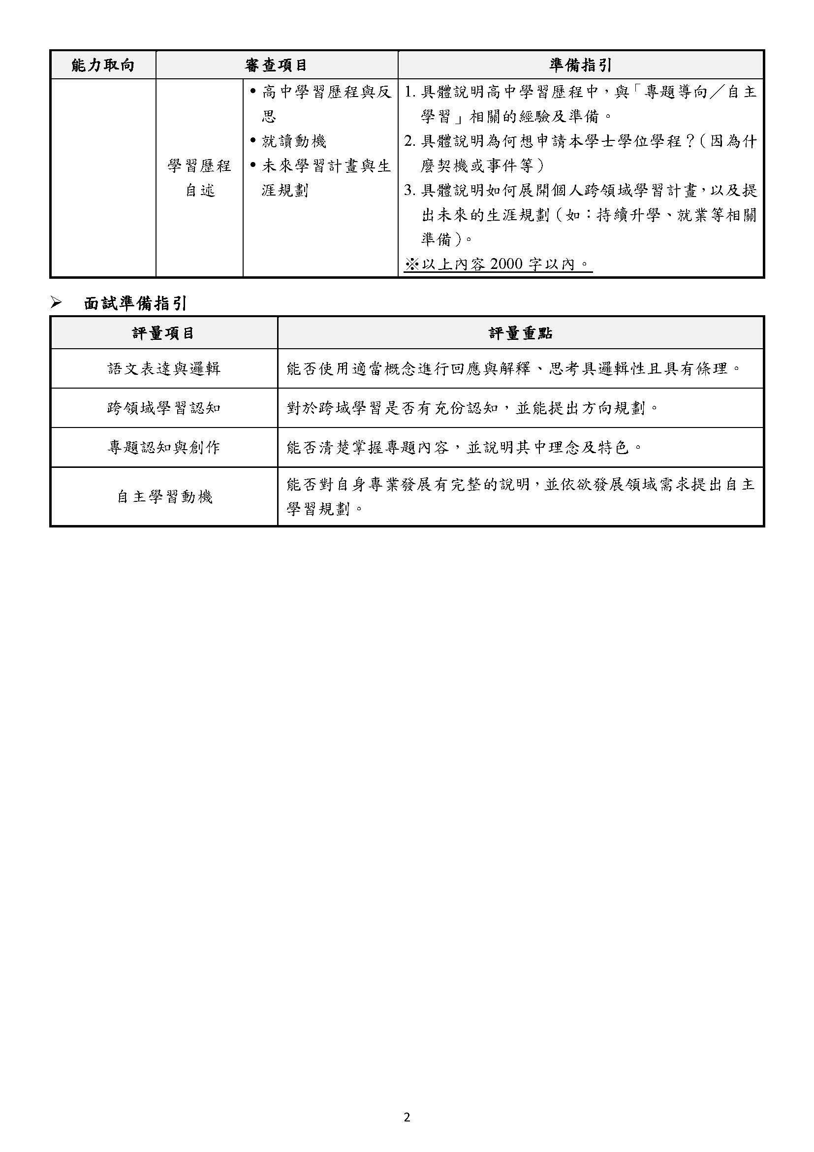
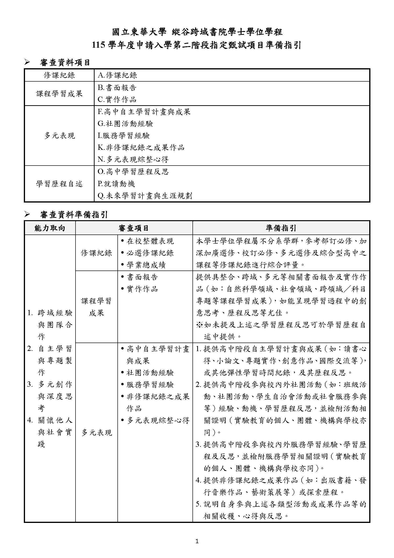
【招生】115學年度申請入學審查資料項目及準備指引
📌115學年度申請入學第二階段指定甄試項目準備指引
瀏覽數:
友善列印
Close (Esc)
Share
Toggle fullscreen
Zoom in/out
Previous (arrow left)
Next (arrow right)